Enfoques. Revista de Investigación en Ciencias de la Administración

http://revistaenfoques.org

No. 24 | Volumen 6 | octubre-diciembre 2022

ISSN: 2616 – 8219

ISSN-L: 2616 – 8219

pp. 352 – 362

 

El presupuesto empresarial como herramienta gerencial en las Pymes de América del Sur

 

The business budget as a management tool for SMEs in South America

 

O orçamento empresarial como uma ferramenta de gestão nas PMEs sul-americanas

 

 

Elsa de los Ángeles Moreno Nasimba

angeles.morenore@gmail.com

https://orcid.org/0000-0002-2707-7839

Instituto Tecnológico Universitario Cordillera. Quito, Ecuador

 

Artículo recibido el 12 de junio 2022 | Aceptado el 14 de julio 2022 | Publicado el 31 de octubre 2022

 

Escanea en tu dispositivo móvil o revisa este artículo en:

http://doi.org/10.33996/revistaenfoques.v6i24.147

 

RESUMEN

Muchas Pymes en Latinoamérica presentan una baja estructura administrativa, los gerentes tienen poco conocimiento en administración, carecen de planeación para su permanencia en el mercado, poca productividad e innovación en sus procesos. El objetivo fue conocer la importancia del uso del presupuesto como herramienta gerencial para las Pymes de América del Sur de estructura familiar, para esto se realizó una revisión sistemática de 21 artículos científicos con un alcance descriptivo en seis países de Latinoamérica. En síntesis, se puede mencionar que cada país tiene diferente forma de reconocer una Pyme y generar políticas particulares para este tipo de empresas; las Pymes ayudan a dinamizar la economía y generar empleo. Por estas razones es indispensable el uso del presupuesto como una estrategia financiera que permita la administración adecuada de los recursos, el control de costos y gastos.

 

Palabras clave: Administración Financiera; Planificación Estratégica; Pymes Latinoamérica; Presupuesto empresarial; Herramienta gerencial

 

ABSTRACT

Many SMEs in Latin America have a low administrative structure, managers have little knowledge in administration, lack planning for their permanence in the market, low productivity and innovation in their processes. The objective was to know the importance of the use of the budget as a management tool for SMEs in South America with a family structure. For this purpose, a systematic review of 21 scientific articles with a descriptive scope in six Latin American countries was carried out. In summary, it can be mentioned that each country has a different way of recognizing an SME and generating particular policies for this type of companies; SMEs help to dynamize the economy and generate employment. For these reasons, it is essential to use the budget as a financial strategy that allows the proper management of resources, cost control and expenses.

 

Key words: Financial Management; Strategic Planning; SMEs Latin America; Business Budget; Management Tool

 

RESUMO

Muitas PMEs na América Latina têm uma estrutura administrativa baixa, os gerentes têm pouco conhecimento em administração, falta planejamento para sua permanência no mercado, baixa produtividade e inovação em seus processos. O objetivo era determinar a importância do uso do orçamento como ferramenta de gestão para as PMEs da América do Sul com estrutura familiar. Para este fim, foi realizada uma revisão sistemática de 21 artigos científicos com um escopo descritivo em seis países da América Latina. Em resumo, pode-se dizer que cada país tem uma maneira diferente de reconhecer uma PME e gerar políticas específicas para este tipo de empresa; as PMEs ajudam a dinamizar a economia e a gerar empregos. Por estas razões, é essencial utilizar o orçamento como uma estratégia financeira que permita a gestão adequada dos recursos e o controle dos custos e despesas.

 

Palavras-chave: Gestão Financeira; Planejamento Estratégico; PMEs da América Latina; Orçamento Empresarial; Ferramenta de Gestão

 

INTRODUCCIÓN

 

Actualmente, debido a los retos que afrontan las organizaciones por la globalización y su enfoque en la administración, como también el cumplimiento de necesidades de clientes, socios o accionistas, proveedores o instituciones de control, se hace necesario que las empresas planeen actividades, establezcan políticas para el correcto manejo de ingresos, gastos como también la concesión de créditos, teniendo como efecto el cumplimiento de objetivos propuestos por el ente económico (Toro, 2010; Santiago, 2018).

 

En este contexto, las pequeñas y medianas empresas (Pymes) tienen un gran impacto en lo económico para América del Sur y el Caribe, por su contribución al empleo y una participación reducida en el Producto Interno Bruto-PIB (Tello, 2014; OECD/CAF, 2019); así también, las Pymes cuentan con escasa información sobre el análisis de su desempeño, esto se debe a que existen diferentes definiciones sobre este grupo de empresas en los países de la región. Por ello, el estudio tiene como finalidad determinar aspectos relevantes que apoyen al desarrollo de los presupuestos como una herramienta de planificación y control, basado en las experiencias de estudios previos, así como en los resultados obtenidos de su aplicación en el ámbito empresarial.

 

Así pues, es conveniente establecer dos condiciones en la creación de las Pymes en América del Sur, ya que las pequeñas y medianas empresas cuentan con una gestión empresarial bien definida y su reconocimiento es formal. Por otro lado, se encuentran las empresas familiares que carecen de una estructura administrativa con poca o nula planificación; es decir, no siempre cuenta con un equipo de trabajo, los objetivos no están bien definidos y en ocasiones no se garantiza la supervivencia de la organización (Sumba, et al., 2020; Valdés y Sánchez, 2012).

 

Dentro de este contexto, las posibles dificultades que se presentan en las Pymes son: manejo administrativo, ausencia de un presupuesto, poco cumplimiento de la planificación del presupuesto, deficiente determinación de costos, falta de aplicación de políticas y estrategias para la aplicación de prioridades entre gastos e inversión; así como también, la falta de medidas para regular los flujos de dinero y su afectación a los resultados obtenidos por la empresa (Castro, 2015; Granda et. al, 2022).

 

La investigación incluye un análisis multidisciplinar de información; es decir, tiene enfoques teóricos de Administración Científica de Fayol (1916), que describe las actividades básicas que debe tener una organización; la teoría del desarrollo organizacional por Beckhard (1960), que establece una planificación que abarca toda la organización, para mejorar el desempeño. Al respecto, las Pymes de estructura familiar son aquellas empresas donde la administración y dirección son desarrolladas por algún miembro de la familia; por esta razón, confluyen dos sistemas diferentes, por un lado, los miembros con vínculo sanguíneo o político y por otro la organización que desarrolla una actividad económica orientada a objetivos económicos financieros (Parra y La Madriz, 2017).

 

En este sentido, la investigación busca describir el uso del presupuesto como una herramienta administrativa eficiente que se adapte a las necesidades, movimiento económico y tamaño de la empresa, que genere un plan que permita enfrentarse a escenarios favorables o desfavorables en el control administrativo-financiero. Los presupuestos dentro de la organización son una herramienta de planificación y control de los recursos económicos; es decir, permiten establecer una proyección de los posibles gastos e ingresos que puede tener la empresa. Este trabajo busca apoyar a las Pymes con estructura familiar.

 

METODOLOGÍA

 

La metodología utilizada en esta investigación fue una revisión sistemática con carácter descriptivo-exploratorio, basado en artículos científicos publicados entre los períodos 2008 – 2022. Se realizó una búsqueda y selección de información de los siguientes países: México, Perú, Colombia, Argentina y Ecuador. Además, se priorizó el análisis de la información reunida en conjunto con la síntesis de palabras y contextos claves tales como: “presupuesto y herramienta”, “planificación y presupuesto”, “presupuesto y Pymes”, “herramienta gerencial”; “presupuesto empresarial”. El análisis de la información tuvo un enfoque multidisciplinar, puesto que, se apoya en los aportes de planificación, administración, investigación operativa y control (Tabla 1).

 

Tabla 1. Combinaciones de términos.

Base de datos y buscadores académicos

Ecuación de búsqueda utilizando la combinación de términos

Scielo

Dialnet

 

(((((((presupuesto) AND (herramienta)) OR (presupuesto)) AND (pymes)) OR (presupuesto empresarial)) OR (herramienta gerencial)) OR (Planificación)) AND (presupuesto)

 

Google académico (idioma español)

"presupuesto y herramienta" OR "presupuesto y pymes" OR "presupuesto empresarial" OR "herramienta gerencial" OR "planificación y presupuesto"

 

 

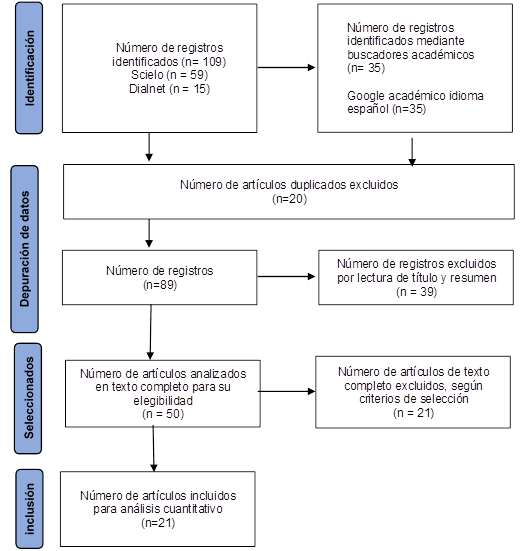
En la búsqueda se empleó bases de datos tales como Scielo y Dialnet; también el buscador especializado denominado Google Académico que permitió el acceso a un total de 109 registro relacionados con el tema, de los cuales se eliminaron 20 registros por estar duplicados, dejando un total de 89 registros relacionados con el tema. Adicionalmente, 39 fueron descartados por no contribuir al contenido de la investigación como es el título y resumen. Se seleccionaron 21 trabajos que aportan al tema de la investigación considerando los dominios de: título, resumen, introducción, materiales, métodos, resultados y discusión. Posterior a esto, se realizó el registro de la información; también, se procedió a realizar la redacción del documento, empleando el método de análisis y síntesis, partiendo de lo general a lo particular y en contexto nacional e internacional (Figura 1).

 

Figura 1. Diagrama de flujo PRISMA.

 

DESARROLLO Y DISCUSIÓN

 

El resultado del proceso de selección concluyó con el análisis de los 21 estudios detallados en la figura 1. Los artículos se describen en la Tabla 2.


 

Tabla 2. Caracterización de los estudios incluidos.

AUTORES Y AÑO

PALABRAS CLAVE

INFORMACIÓN RELEVANTE

APORTE

Toro, F. (2010)

Presupuestos herramientas

Enfoque administrativo y planeación

Aporte al tema de investigación

Gómez, J., Vidales, A., y Álzate, J. (2012).

Aportes de los presupuestos en las MiPymes

Cambio administrativo y permanencia en el mercado

Aporte de mejoras, país Colombia

Dini, M., y Stumpo, G. (2020)

Mipymes en América Latina Un frágil desempeño y nuevos desafíos

Áreas de apoyo

Aportes, país Perú

Santiago, N. (2018).

Formulación presupuestaria

Enfoque administrativo y planeación

Importancia

Valdés , J., y Sánchez , G. (2012)

Las Mipymes en el contexto mundial

Gestión empresarial

Importancia

Díaz, M., Parra, R., y López, L. (2012).

Presupuestos Enfoque para la planeación financiera

Gestión financiera

Importancia a la gestión financiera

Pereira, C. (mayo de 2019)

Actualidad de la gestión empresarial

Principios administrativos y estructura operativa

Importancia del apoyo a la gestión administrativa

Salvado, P. (22 de 07 de 2021)

Gestión del presupuesto en las empresas peruanas

Importancia de la planeación y presupuestación

Importancia, país Perú

Tello, S. (2014).

Importancia de la Pequeña y mediana empresa

Impacto económico

Importancia, país Perú

Castro, J. (2015)

Diagnóstico administrativo y financiero de las Pymes

Dificultades administrativas

Problemática

Granda, M., Amaya, A., y Lasio, V. (8 de 02 de 2022).

Las empresas familiares en Ecuador y América Latina

Dificultades administrativas

Problemática

Parra, J., y La Madriz, J. (2017).

Presupuesto como un instrumento de control financiero en pequeñas empresas de estructura familiar

Pymes estructura familiar

Problemática

Sánchez, J. B. (2009).

Un concepto emergente de planeación

Empresa familiar y su impacto

Problemática

Sumba, R., Cárdenas, N., Bravo, T., y Arteaga, R. (2020).

La planeación estratégica

Empresa familiar y su impacto

Problemática

Urdaneta, A., González, A., Luciani, L., y Borgucci, E. (2019).

Valor agregado y nivel de competitividad

Evolución estructural y administrativa

Problemática, país Argentina

Correa, J., y Jaramillo, F. (2007).

Una aproximación metodológica y prospectiva a la gestión financiera

Dificultades estructurales de la empresa

Problemática, país Colombia

Trujillo, E., Gamba, M., y Arenas, L. (2016).

La dificultad de la Pymes en América Latina y Colombia

Dificultades en las Pymes

Problemática, país Colombia

Quisanga, N. (2019).

Estrategias financieras en el desarrollo de la Pymes

Dificultades en Pymes

Problemática, país Ecuador

Solis, L., y Robalino, R. (2019).

El papel de las pymes en las sociedades y su problemática

Problemática en Pymes

Problemática, país Ecuador

Vargas, J., y Casas, R. (2019).

El presupuesto en la gestión financiera

Presupuesto y planeación

Problemática, país México

Paucar, M. (2019)

Importancia de implementar un sistema de costos en las Pymes del Perú

Experiencia administrativa

Problemática, país Perú

 

Así pues, el presupuesto se desarrolla a finales del siglo XVIII en el sector público, en el Parlamento Británico como un informe de gastos de la administración pública para su ejecución y control; sin embargo, por su gran aporte a la gestión pública, Francia y Estados Unidos lo adoptan en 1820. Este último país realiza ajustes que permiten un estricto control de los gastos, en los siguientes años se realizan avances importantes que permiten la creación de los principios básicos del presupuesto (Burbano, 2011).

 

Para Vargas y Casas (2019) los presupuestos establecen una planificación que permite generar estrategias enfocadas a mejorar la productividad, competitividad y extender el ciclo de vida de la empresa, generando una programación sistemática de los resultados que podrá obtener la empresa en un periodo determinado; es decir, conocer los ingresos y gastos que se producirán en un periodo establecido por el ente económico. Por su parte, las empresas con el apoyo del presupuesto tienen una visión futura de las decisiones y cómo afectarán a las mismas; de este modo, dentro del estudio de la administración del presupuesto se debe tener en cuenta la demanda de información sobre la gestión financiera (funcionamiento de lo económico y financiero) a ser presentada tanto a los clientes internos como externos (Díaz et al., 2012).

 

Cabe destacar que, el reto de las pequeñas y medianas empresas de estructura familiar busca superar su falta de experiencia y establecer un crecimiento que le permita su permanencia en el tiempo; en otras palabras, planificar un desarrollo sostenido que permita mejorar productividad y competitividad empresarial. En particular, los datos obtenidos fueron analizados y presentados de una forma explicativa para comprender y entender el presupuesto, la planificación y la supervivencia de la pequeña y la mediana empresa; como resultado se puede obtener estrategias que ayuden a la aplicación y aporte del presupuesto como herramienta gerencial (Filion et al., 2011). Al respecto, en México, Colombia, Perú y Argentina las Pymes con estructura familiar desarrollan sus actividades empresariales con mayor participación en el sector de manufactura que representa un 20% con relación a otras actividades, de servicios con un 18%. En Ecuador, la actividad económica más representada es venta al por mayor y menor más la reparación de vehículos con 33% respectivamente, seguido de manufactura con un 20% (Granda et al., 2022).

 

Cabe destacar que, la gestión empresarial para una empresa es el eje para el desarrollo, crecimiento, productividad y competitividad orientada al posicionamiento de mercados y su expansión internacional; se puede señalar que, Fayol planteó una gestión organizacional aplicando el funcionamiento de la empresa desde la estructura operativa y apoyada con los principios administrativos. Además, está teoría hace énfasis en la organización de la compañía (Pereira, 2019); adicionalmente, es importante señalar que, se complementa con la eficiencia y eficacia del uso de los recursos a través de una correcta planificación.

 

Las empresas familiares deberían mantener una estructura administrativa con un organigrama funcional y acorde a sus necesidades, la persona que esté a cargo tenga preparación administrativa, la asignación de actividades sea por áreas y que se haga una diferenciación entre el personal familiar y colaboradores externos, buscando la expansión de la empresa a través de generar nuevos mercados nacionales o internacionales para lograr el sostenimiento que es un reto en las empresas familiares. En México, las empresas denominadas micro, pequeñas, medianas presentan un periodo promedio de vigencia en el mercado 6,9 años y generan el 70% de las plazas de empleo contribuyendo a la economía del país; sin embargo, es importante mencionar que las dificultades de este grupo de empresas radican en la administración del negocio, teniendo como principales problemas deficiente planificación, falta de organización de procesos, poca de medición y comparación de resultados (Vargas y Casas, 2019).

 

Dentro de la investigación se plantea que la implementación del presupuesto es una herramienta administrativa para este grupo de organizaciones que permite la creación de estrategias enfocadas a la productividad y competitividad. Para ello, se plantea el uso de presupuestos de operación y financieros acompañados del proceso administrativo que permite conocer las acciones a aplicar, los responsables y el establecimiento del ciclo presupuestal generando el cumplimiento de la razón de ser de la empresa (Vargas y Casas, 2019).

 

Desde este escenario, la estructura empresarial de Colombia está estructurada en su mayoría por micro, pequeñas y medianas empresas (MiPymes) que aportan de forma considerable a la economía del país. Para Correa y Jaramillo (2007) este grupo de empresas tienen deficiente estructura empresarial, carecen de planeación que les permita proyectarse al mercado internacional como también su permanencia en el mercado colombiano; en esta misma línea coinciden Trujillo, et al. (2016) que mencionan de forma general el problema administrativo y financiero, sistemas de información, creatividad y tecnología.

 

En el estudio denominado “Aporte de los presupuestos en las MiPymes” en Medellín, resalta la importancia de identificar los beneficios del presupuesto en la aplicación a este grupo de empresas; la administración se beneficia por su fácil adaptación al tamaño del ente económico, tipo de actividad que desarrolla y cambios en el mercado. Es así como este estudio resalta el aporte y su apoyo a disminuir las dificultades que enfrentan la micro, pequeña y mediana empresa generando un cambio administrativo y su presencia a largo plazo en el mercado (Gómez et al., 2012). Entre los beneficios identificados se plantea el diseño de estrategias, corrección de procesos administrativos, establecimiento de planes de trabajo, priorización de procesos, uso eficiente de los recursos, cumplimiento de planes de acción, motivación en la organización y el control de gastos y costos generando un desarrollo tanto económico como financiero.

 

Igualmente, en Perú, la micro, pequeña y mediana empresa son actores importantes en el desarrollo del país; de este modo el gobierno ha generado algunas políticas enfocadas al crecimiento y desarrollo de este grupo de compañías. Las MiPymes en el estado peruano representan el 99,4% de la población empresarial y generan el 63,4% de empleo (Tello, 2014). Las instituciones que apoyan son el Ministerio de Industrias, Turismo, Integración y Negociaciones Comerciales Internacionales; Ministerio de Trabajo y Promoción de Empleo; Ministerio de la Mujer y Desarrollo Social y el Ministerio de la Producción, donde cada programa establece alcance e instrumentos de intervención.

 

Dentro de este contexto, se puede mencionar que este segmento de empresas tiene la siguiente problemática, el emprendedor tiene poca experiencia en la administración, gestión y planificación de la empresa, existe poca organización de los procesos productivos, un bajo control y búsqueda de nuevos mercados (Paucar, 2019). Cabe destacar que, las Pymes desarrollan sus actividades de forma informal debido al alto costo de ser formales. Sin embargo, se ha reconocido que para las empresas es importante la planeación y presupuestación por su aporte organizacional para afrontar dificultades relacionadas al mercado, entre estos: conocer la proyección de ventas, control de costos y gastos; incluso, establecer el proceso presupuestal desde la formulación que permite establecer los recursos que se requiere para cumplir los ingresos y gastos reconocidos dentro de la planeación de las empresas (Salvado, 2021).

 

Por otra parte, la estructura económica de Argentina está apoyada por las micro, pequeñas y medianas empresas (MiPymes); es así como, las compañías se clasifican dependiendo del sector de actividad y la facturación. Las instituciones que generan políticas para Pymes argentinas son la Secretaría de la Pequeña y Mediana Empresa (SEPYME), Agencia Nacional de Promoción Científica y Tecnológica (ANPCYT), Banco Central de la República de Argentina (BCRA), entre otras. Las áreas de intervención de políticas a favor de las MiPymes son financiamiento, innovación, emprendimiento, capacitación y asistencia técnica; se puede incluir, según Dini y Stumpo (2020) políticas de apoyo, pero se encuentran dispersas y sin una conexión que permita el apoyo a este conjunto de empresas.

 

Se puede señalar que, la dirección de las Pymes debe estar apoyado por el conocimiento y desarrollo del proceso administrativo, siendo fundamental un diagnóstico de los factores interno y externos que pueden afectar a este grupo de empresas; así como también, una revisión de los datos históricos que permitan una evaluación de los procesos realizados anteriores, generando una base de información que permita el planteamiento de nuevas metas y estrategias. Adicionalmente, las Pymes tienen un destacado aporte en la economía del Ecuador, generando gran interés en el desarrollo de este conjunto de empresas con una participación por tamaño de empresa del 99.52% (Moreno, 2021); sin embargo, se debe mencionar que el nivel de productividad y proceso productivo es bajo, si se compara con el desarrollo de las Pymes de Argentina, pudiendo señalar que su evolución estructural y administrativa no ha tenido avances significativos (Urdaneta et al., 2019).

 

En el Ecuador las Pymes son reconocidas según número de trabajadores e ingresos brutos o ventas brutas anuales registradas según el Código Orgánico de la Producción, Comercio e Inversiones (2018) que desglosa dichas características; así como también, conocer la problemática que tienen este conjunto de empresas, la cuales son: gestión del negocio, estructura organizacional, finanzas y contabilidad; el entorno externo está relacionado con políticas económicas, tributarias y legales (Solis y Robalino, 2019); también se puede mencionar que existen falencias en la gestión del conocimiento y la incorporación de innovación (Quisanga, 2019).

 

Cabe destacar que, las empresas deben usar estrategias financieras que permitan un manejo adecuado de los recursos propios de este conjunto de empresas; asimismo, se busca fortalecer a las Pymes a través de la implementación y control de costos, apoyo de la planeación con la elaboración de presupuestos anuales que permita estimar los ingresos, compras, desembolsos y gastos que tendrá la empresa, con estas estrategias realizar un análisis enfocado a conocer la posición económica y financiera de la empresa (Quisanga, 2019). Del mismo modo, se hace indispensable realizar un estudio de caso para comprobar el aporte del presupuesto dentro de las Pymes con estructura familiar en la ciudad de Quito, Ecuador; en otras palabras, generar un análisis y comprobación de las ventajas que tendrá la planificación dentro de empresas comerciales y de servicios.

 

CONCLUSIÓN

 

Muchas Pymes en Latinoamérica presentan una baja estructura administrativa, los gerentes tienen poco conocimiento administrativo, carecen de planeación para su permanencia en el mercado, poca productividad e innovación en sus procesos; aunado a ello, cada país genera su propio concepto para reconocer una Pyme y establece políticas particulares para este tipo de empresas. Dentro de estos países las Pymes ayudan a dinamizar la economía y generar empleo; por esta razón, el presupuesto está relacionado con los principios administrativos para una correcta gestión empresarial. Por tal motivo, el gerente o administrador debe tener conocimientos básicos sobre gestión administrativa, planificación y toma de decisiones de las pequeñas y medianas empresas.

 

En definitiva, la gestión presupuestaria de las Pymes debe seguir los principios presupuestales permitiendo a la empresa genera una proyección de ingresos, gastos y sus efectos en la situación financiera de la empresa, generando una programación sistemática de los resultados en un periodo determinado; esto permitirá que las empresas de este segmento generen crecimiento y su permanencia en el mercado, incluyendo escenarios que permitan establecer estrategias en beneficios de la empresa. Cabe destacar que, el presupuesto es una herramienta básica que ayuda a la gerencia a tomar decisiones informadas y con proyección que pueden ser modificas según los cambios internos o externos que afecten a la organización.

 

REFERENCIAS

 

Asamblea Nacional. (2018, 21 de agosto). Código Orgánico de la Producción, Comercio e Inversión. Registro oficial. https://www.gob.ec/sites/default/files/regulations/2020-04/CODIGO%20ORGANICO%20DE%20LA%20PRODUCCION%2C%20COMERCIO%20E%20INVERSIONES%20COPCI.pdf

Burbano, J. (2011). Presupuestos Un enfoque de direccionamiento estratégico, gestión y control de recursos. Bogotá: McGraw-Hill Interamericana S.A.

Castro, J. (2015). Diagnóstico administrativo y financiero de la micro, pequeña y mediana empresa en Xicotepec de Juárez, Puebla. XX Congreso Internacional de Contaduría, Administración e Informática, (pág. 17). México, D.F. https://investigacion.fca.unam.mx/docs/memorias/2015/1.04.pdf

Correa, J., y Jaramillo, F. (2007). Una aproximación metodológica y prospectiva a la gestión financiera en las pequeñas empresas. Revista Contaduría Universidad de Antioquía, 50, 93-118. https://revistas.udea.edu.co/index.php/cont/article/view/2123

Díaz, M., Parra, R., y López, L. (2012). Presupuestos Enfoque para la planeación financiera. Colombia: Pearson Educación de Colombia Ltda.

Dini, M., y Stumpo, G. (2020). MIPYMES en América Latina. Una frágil desempeño y nuevos desafíos para las políticas de fomento. (C. E. Caribe, Ed.) Santiago. https://repositorio.cepal.org/bitstream/handle/11362/44148/1/S1900361_es.pdf

Filion, L., Cisneros M., L., y Mejía-Morelos, J. (2011). Administración de Pymes Emprender, dirigir y desarrollar empresas. Pearson Education.

Gómez, J., Vidales, A., y Álzate, J. (2012). Aporte de los Presupuestos en las Mypymes [Tesis para Contador Público, Universidad de Antoquía]. Repositorio Institucional. https://revistas.udea.edu.co/index.php/tgcontaduria/article/view/323434

Granda, M., Amaya , A., y Lasio, V. (8 de 02 de 2022). Las empresas familiares en Ecuador y América Latina y su respuesta ante el Covid-19. ESPAE Escuela de Negocios, pág. 37. https://www.espae.edu.ec/wp-content/uploads/2022/02/ESPAE-Reporte-Covid.pdf

Moreno, E. (2021). La importancia de la aplicación de las Normas de Información Financiera para la gestión financiera de la pequeña y mediana empresa. Yuracomplexus, 17. https://yura.website/index.php/la-importancia-de-la-aplicacion-de-las-niif-para-pymes-y-gestion-financiera/

OECD/CAF. (2019). América Latina y el Caribe 2019: Políticas para PYMES competitivas en la Alianza del Pacífico y países participantes de América Latina del Sur. Paris: OECD Publishing. https://read.oecd-ilibrary.org/development/america-latina-y-el-caribe-2019_60745031-es#page4

Parra, J., y La Madriz, J. (2017). Presupuesto como instrumento de control financiero en pequeñas empresas de estructura familiar. Revista Científica Electrónica de Ciencias Gerenciales, 13, 38, 33-48. Obtenido de https://www.redalyc.org/pdf/782/78253678003.pdf

Paucar, M. (2019). La importancia de implementar un Sistema de Gestión de Costos en las pymes del Perú para lograr un adecuado desarrollo. Revista Lidera, 14, 44-47. https://revistas.pucp.edu.pe/index.php/revistalidera/article/view/23647/22608

Pereira, C. (mayo de 2019). Actualidad de la gestión empresarial en las Pymes. Apuntes Contables Revista científica de Contabilidad, 24, 39-53. https://revistas.uexternado.edu.co/index.php/contad/article/view/5982/7704

Quisanga, N. (2019). Estrategias financieras en el desarrollo de las PYMES. Revista de investigación Sigma, 6, 69-79. https://journal.espe.edu.ec/ojs/index.php/Sigma/article/view/1675

Salvado, P. (22 de 07 de 2021). Gestión del presupuesto en las empresas peruanas. Obtenido de EY Building a better working work: https://www.ey.com/es_pe/consulting/gestion-presupuesto-en-peru

Sánchez, J. B. (2009). Un concepto emergente de planeación. Clio América, 3, 5, 39-59. https://dialnet.unirioja.es/servlet/articulo?codigo=5114806

Santiago, N. (2018). Formulación de Presupuesto. 1, 120. Publicaciones Y Libros - Consejo Editorial UTA.

Solis, L., y Robalino, R. (2019). El papel de las PYMES en las sociedades y su problemática empresarial. INNOVA Research Journal, 4, 3, 85-93. https://revistas.uide.edu.ec/index.php/innova/article/view/949/1549

Sumba, R., Cárdenas, N., Bravo, T., y Arteaga, R. (2020). La planeación estratégica: Importancia en las PYMES ecuatorianas. Revista Científica FIPCAEC (Fomento De La investigación Y publicación En Ciencias Administrativas, Económicas Y Contables), 5, 114-136. https://fipcaec.com/index.php/fipcaec/article/view/299

Tello, S. (2014). Importancia de la micro, pequeñas y medianas empresas en el desarrollo del país. Revista de la Facultad de Derecho y Ciencias Políticas de la Universidad Alas Peruanas, 12, 14, 199-218. https://dialnet.unirioja.es/servlet/articulo?codigo=5157875

Toro, F. (2010). Costos ABC y presupuestos herramientas para la productividad. Bogotá: Ecoe Ediciones.

Trujillo, E., Gamba, M., y Arenas, L. (2016). Las dificultades de las Pymes en América Latina y Colombia para lograr ser competitivas y sostenibles [Monografía de Especialista en Estándares Internacionales de Contabilidad y Auditoría, Universidad de Bogotá Jorge Tadeo Lozano]. Repositorio Institucional. https://expeditiorepositorio.utadeo.edu.co/bitstream/handle/20.500.12010/3784/Las%20dificultades%20de%20las%20Pymes%20en%20Am%C3%A9rica%20Latina%20y%20Colombia%20para%20lograr%20ser%20competitivas%20y%20sosteni.pdf?sequence=1&isAllowed=y

Urdaneta, A., González, A., Luciani, L., y Borgucci, E. (2019). Valor agregado y nivel competitividad de las pymes en el Cantón Machala, Ecuador. Visionario digital, 3, 2, 245-265. https://cienciadigital.org/revistacienciadigital2/index.php/VisionarioDigital/article/view/422/965

Valdés, J., y Sánchez, G. (2012). Las MiPymes en el contexto mundial: sus particularidades en México. Revista de Ciencias Sociales de la Universidad Iberoamericana, 7, 14, 126-156. https://www.redalyc.org/pdf/2110/211026873005.pdf

Vargas, J., y Casas, R. (2019). El presupuesto en la Gestión Financiera de las MiPymes asistido por el proceso administrativo como Herramienta Competitiva. Revista Administración y Diálogo, 21, 3, 87-114. https://www.redalyc.org/journal/5346/534664575005/html/

 

 

Aspectos Éticos – Legales. Los autores declaran haber respetado las normas éticas salvaguardando lo establecido en el ejercicio profesional.

Conflicto de Intereses. En la presente investigación los autores declaran no haber incurrido en ningún conflicto que desglose cualquier interés personal al realizar el presente artículo.